Los diagramas de actividades en UML (Lenguaje Unificado de Modelado) son diagramas que muestran el flujo de actividades o tareas dentro de un proceso o sistema. Ayudan a entender cómo se conectan las actividades, cómo se toman decisiones y cómo se manejan las acciones paralelas. Estos diagramas son útiles en el desarrollo de software y en el modelado de procesos de negocio, ya que facilitan la comunicación y el entendimiento entre los miembros de un equipo.
Los diagramas de actividades son útiles en varias etapas del desarrollo y análisis de sistemas. Permiten:
Para crear un diagrama de actividades en UML, se usan los siguientes elementos principales:
Actividades: Son las acciones o tareas dentro del proceso, representadas como rectángulos con bordes redondeados. Ejemplos de actividades incluyen “Revisar solicitud”, “Enviar notificación” o “Generar reporte”.
Flujo de Control: Representado por flechas, indica el orden en que se ejecutan las actividades, mostrando la secuencia del proceso desde el inicio hasta el fin.
Nodos de Decisión: Estos nodos se representan con rombos y muestran los puntos donde el flujo toma un camino dependiendo de una condición. Por ejemplo, una decisión puede dividir el flujo en “Aprobado” o “Rechazado”.
Nodo de Inicio: Representado por un círculo negro, marca el inicio del proceso. Es único y muestra el punto de partida del flujo de actividades.
Nodo de Fin: Representado por un círculo negro con un borde, señala el final del proceso. Puede haber varios nodos de fin si hay diferentes resultados posibles.
Bifurcación y Unión (Fork/Join): La bifurcación se muestra con líneas horizontales o verticales que dividen el flujo en varios caminos, permitiendo la ejecución de actividades en paralelo. La unión sincroniza estos caminos en un solo flujo.

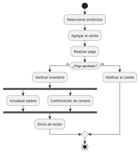
En un diagrama de actividades para un proceso de compra en línea, el flujo comienza con el Nodo de Inicio (círculo negro) que marca el comienzo del proceso. Luego se pasa a la actividad “Seleccionar productos”, que se representa con un rectángulo redondeado. Esta actividad muestra la acción del usuario de elegir los productos que quiere comprar.
A continuación, el flujo va hacia la actividad “Agregar al carrito”, también representada por un rectángulo redondeado, que indica que el usuario añade los productos seleccionados al carrito de compras.
Después, se llega a la actividad “Realizar pago”, donde el cliente hace el pago de los productos. Aquí hay un Nodo de Decisión (rombo) para validar el método de pago. Este nodo tiene dos posibles salidas: “Pago aprobado” y “Pago rechazado”. Dependiendo del resultado, el flujo se divide en dos caminos:
En paralelo, se puede ejecutar la actividad “Actualizar pedido” para asegurarse de que el inventario se ajuste a la compra. Esta acción paralela se representa con una Bifurcación (Fork), que se muestra con una línea horizontal o vertical que divide el flujo en dos caminos que se ejecutan al mismo tiempo.
Una vez que se completan las actividades paralelas, se sincronizan en una Unión (Join), donde ambos flujos se juntan antes de continuar hacia la “Confirmación de compra”. Esta actividad confirma al cliente que la compra se completó exitosamente.
Finalmente, el flujo llega a la actividad “Envío de recibo”, donde se envía un recibo al cliente para documentar la transacción. El proceso termina con el Nodo de Fin (círculo negro con borde), que indica que el proceso ha terminado.

Un proceso de solicitud de vacaciones comienza con el Nodo de Inicio, que lleva a la actividad “Presentar solicitud”. Luego, un Nodo de Decisión determina si la solicitud es “Aprobada” o “Rechazada”. Si es aprobada, el flujo continúa hacia “Notificar al empleado” y “Registrar vacaciones”, mientras que un rechazo lleva a la actividad “Informar rechazo” al empleado. Si la solicitud es aprobada, también podría haber un flujo paralelo para registrar las vacaciones en el sistema de recursos humanos.
Este proceso comienza con la actividad “Recibir solicitud de registro”, seguida por “Verificación de datos”. Si los datos son correctos, el flujo continúa hacia “Crear cuenta”, mientras que un flujo alternativo para datos incorrectos lleva a “Solicitar corrección”. Una Bifurcación permite que “Enviar confirmación” y “Actualizar base de datos” se realicen al mismo tiempo, sincronizándose luego en la actividad “Notificar al usuario”.
Los diagramas de actividades son una herramienta versátil y poderosa en UML, ya que permiten modelar procesos detallados y entender mejor el comportamiento dinámico de sistemas complejos. Estos diagramas ayudan a los equipos a visualizar y analizar las tareas, decisiones y flujos paralelos, facilitando la comunicación y la optimización de procesos.